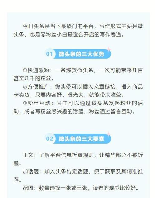
都说生活中到处都是美好的事物,只是我们缺少去发现美的眼睛。写微头条也是一样的,看完这篇文章,如果你还写不出来微头条,评论区为你腾出来,你随意。
每一个创作者都有一个爆款梦,因为创作是为了收益而进行的付出,如果只有付出没有回报是非常打击创作者的积极性的,也特别容易产生放弃的想法。而爆款是有概率存在的,保障不了写一条就会爆一条,但可以增加爆款的概率,那就是多输出,一条一个爆款的机会,十条就是十个爆款的机会,所以很多创作者每天会检查发布10条微头条,这个不爆那个爆。
上面是以数量的积累来达到质的变化,下面为大家详细分享,哪些东西可以用来写微头条,或者说微头条都去写些什么,看完你再也不用没有素材而烦恼了。我们从每天睁眼开始说到晚上睡觉。准备好花生瓜子,水果饮料,慢慢来看。
一、早上睡醒后的素材
1、昨晚睡的好吗,被什么打扰了,做了什么梦
2、起床的时候困难吗,被尿憋醒了还是自然醒,还是被闹钟叫醒
3、做早饭吗,做了什么早饭,怎么做的,花了多少时间,适合想睡懒觉的人做吗
4、吃早饭的时候跟家人孩子有交流吗,聊了啥,孩子怎么被拉起的
5、吃完早饭去上班还是总孩子上学,还是顺路一起
6、忙忙碌碌的一个早晨有什么想要吐槽的,老公不帮忙,婆婆不带孩子
二、上班族的素材
1、上班途中看到了什么,交通堵塞,骑电动车接送孩子的老人,有什么感触

2、办公楼下遇到了什么人,有没有打招呼,内心有什么心里活动
3、上班后工作安排是什么,对工作热爱吗,厌烦吗
4、跟同事团结的如何,新来的同事怎么样,老同事怎么对待新同事的
5、办公室里发生了什么,闲言碎语,鸟语花香,衣食住行
6、一天的工作完成了吗,累吗,下班想要做什么
三、宝妈(爸)、爷爷奶奶族的素材
1、送孩子去上学,看到了什么,跟老师说了什么,孩子跟同学打招呼说了啥
2、孩子送去后去买菜,菜市场有什么不同,发生了什么,口角,讲价,不讲理,你有什么看法
3、回家后无聊吗,你做什么打发孩子在学校的这段时间
4、班级群里发了什么消息,你有什么想法,小区业务群里有什么有趣的事
5、看电视,刷视频遇到了什么新鲜有意思的事,不可思议的事,新鲜的新闻热点,娱乐明星网红事件等
6、在小区或者村里扎堆闲聊,东家长西家短,你有什么看法

7、孩子学习遇到了什么问题,对于孩子有哪些要求
四、回家后的素材
1、接孩子或者下班回家,路上看到的,回家看到的,有热饭菜欢迎还是冷锅冷灶,有何感慨
2、回家后做了什么,孩子写作业吗,顺利吗,没鸡飞狗跳吧
3、全家人都回来了,大家回家都做了什么,互相聊天吗,有什么有趣的事发生
4、察言观色,儿子和媳妇难矛盾了,你怎么办呢
5、老公回家不高兴,是因为什么呢
6、睡觉前,做了哪些准备
7、躺床上,谈心吗,一个人还是两个人,有什么感想
8、今天头条收益如何,别人都写了什么,有什么可以借鉴的呢
总之,从我们睁开眼睛,梦里梦到的,眼睛看见的,耳朵听见的,脑子想到的,双手去做的,双脚去走的,我们都可以通过简短的文字给描述出来,搭配简单的图片,就是一个微头条
记得,写大事不如写小事,写道理不如写故事!
